中文
中文
English
下属企业:
网站首页
关于佳雅佳
企业文化
主营业务
技术资质
人力资源
新闻中心
联系我们
公司新闻
行业新闻
视频播放
首页 >>
最新资讯 >>
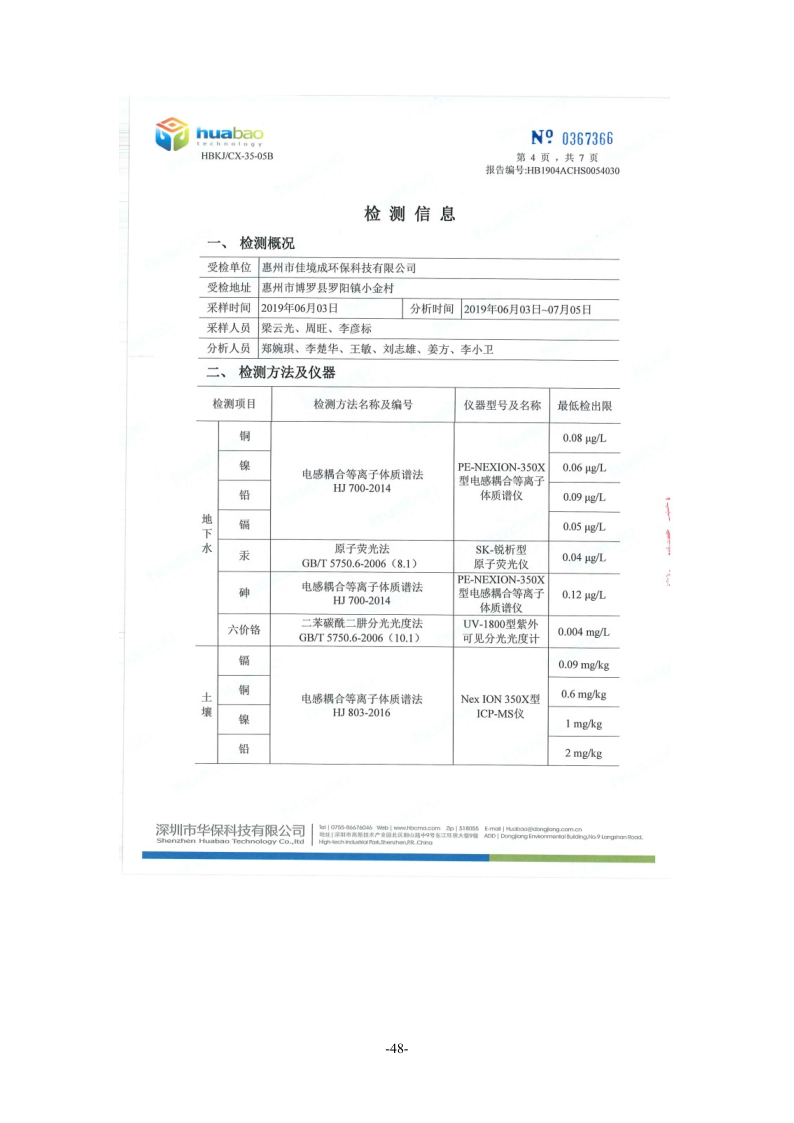
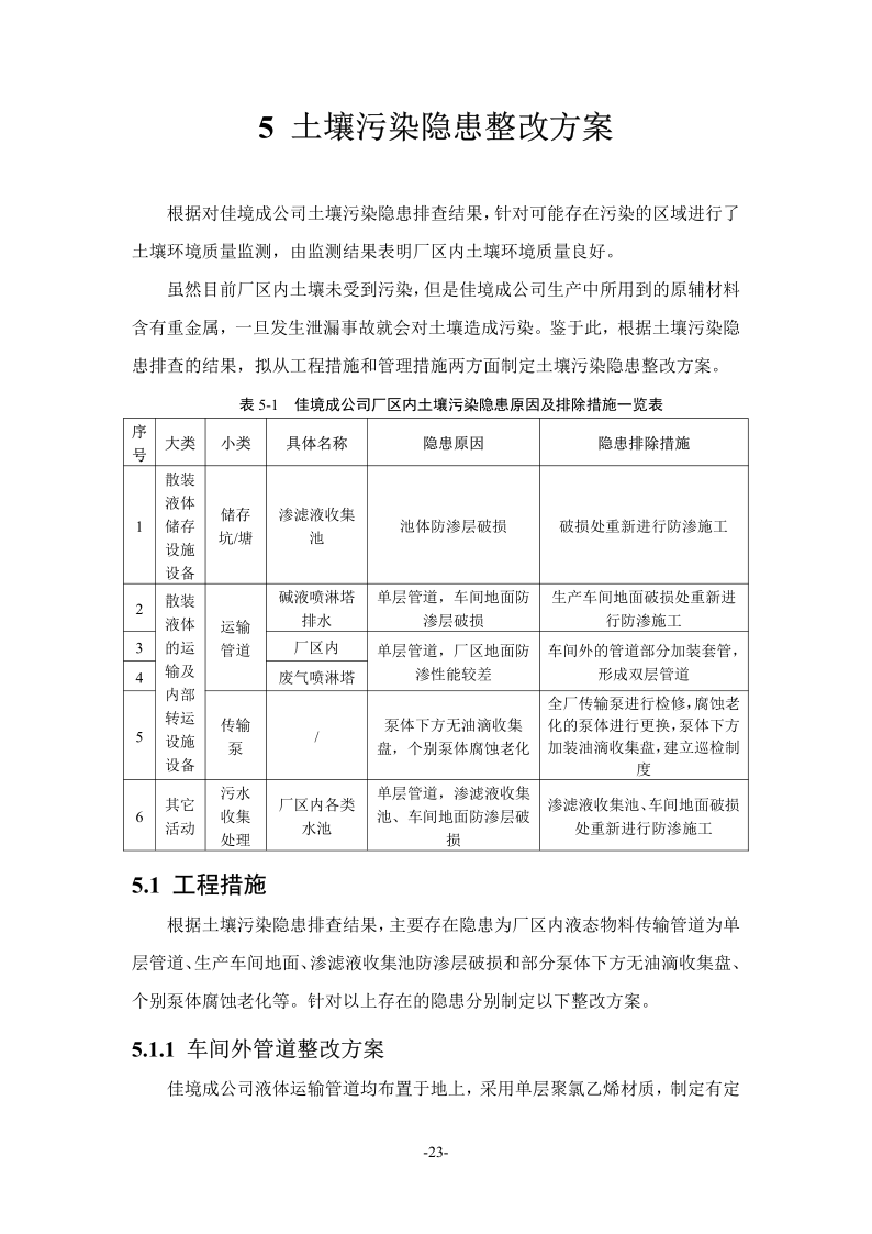
惠州市佳境成环保科技有限公司土壤污染隐患整改报告
服务热线
:
0752-5755558
惠州市佳境成环保科技有限公司土壤污染隐患整改报告
发布者:佳雅佳集团
发布时间: 2019-10-24
上一篇>>:
惠州市佳境成环保科技有限公司(地下水、土壤)检测报告HB1904ACHS0054030
下一篇>>:
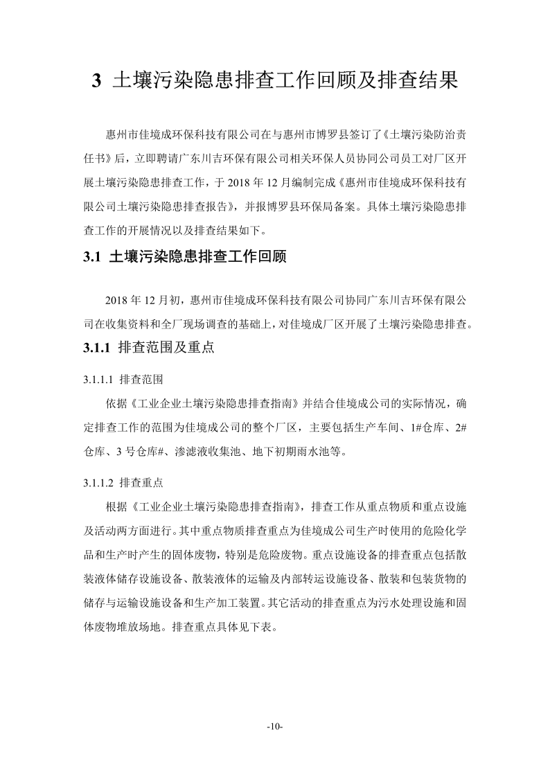
惠州市佳境成环保科技有限公司 土壤污染隐患排查报告
版权所有:广东佳雅佳实业集团有限公司 地址:惠州市仲恺高新开发区9号小区 电话:0752-5755558 传真:0752-5755557 邮箱Email:yw@jiaya.com
技术支持:网联科技